首页 公司简介 产品展台 开发生产 资料下载 技术支持 解决方案 展会消息
代理经销 集成电路 高频微波 消费电子 工控网络 安防报警 光纤光电 汽车电子
合作交流 留言本 友情连接 热卖产品 销售网络 招聘加盟 新品介绍 联系我们
传感器/变送器/仪表按厂商品牌选用指南按种类分类选用指南按行业应用选用指南 模块模组 隔离/采集/采集器/数据采集系统
产品资料 技术资料 样例工程 产品驱动 参考设计 应用电路 通讯协议 使用说明 支持软件 数据查询 问题解答 标准法规 图书资料 基础知识

SSTKJ气体传感器/气敏元件/气体变送器/气体报警器/气体模块

以产品原理分类导航|以应用领域分类导航|以测试对象分类导航|以气体厂家品牌分类导航|按气体分子式分类|按气体类型分类| 气体模块模组气体检测仪气体仪器设备应用领域与气体信息关联表|

费加罗Figaro
根本化NEMOTO
FIS
城市气体CITY
IT
SENSORIC
Alphasense
Membrapor
RAE
森斯特
Dittrich
国产
DCS
VTI
SENSORS
爱丁堡
霍尼韦尔Honeywell
神荣SHINYEI
E2V
GE
SMARTGAS
MSI
MEAS
电化学传感器工作指南及电路图工作电路图及尺寸图
催化燃烧式传感器工作原理毒气传感器
毒气传感器工作原理
红外传感器工作原理
电化学传感器技术条件/名词释义
氧传感器工作指南
氧气传感器工作原理
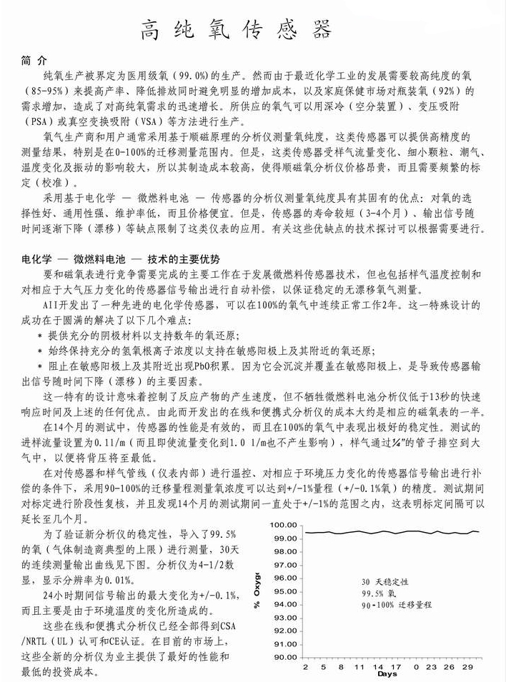
美国AII选型资料 美国AII资料下载 美国AII图文介绍 美国AII应用
美国AII资料1 美国AII资料2 美国AII资料3 美国AII资料4

通用ppb氧分析仪
AII GPR-1600 UHP
AII GPR-1600 UHP-B
AII GPR-1600 UHP-M
通用ppm氧分析仪
AII GPR-1600 MS ppm Oxygen Analyzer
AII GPR-1600 MS-W ppm Oxygen Analyzer
AII GPR-1600 MS-T ppm Oxygen Analyzer
AII GPR-16 MS ppm Oxygen Analyzer
AII GPR-16 MS-W ppm Oxygen Analyzer
AII GPR-16 MS-W-306 ppm Oxygen Analyzer
AII GPR-1600 ppm Oxygen Analyzer
AII GPR-1600 W ppm Oxygen Analyzer
AII GPR-1600 T ppm Oxygen Analyzer
AII GPR-16 ppm Oxygen Analyzer
AII GPR-16 W ppm Oxygen Analyzer
AII GPR-16 W-306 ppm Oxygen Analyzer
AII GPR-1900 MS ppm Oxygen Analyzer
AII GPR-1900 ppm Oxygen Analyzer
AII GPR-1500 ppm Oxygen Transmitter
AII GPR-1500 ppm D Oxygen Transmitter
AII GPR-1500 ppm DA Oxygen Transmitter
AII GPR-1500 ppm DGB Oxygen Transmitter
危险场所ppm氧分析仪
GPR-1500 AIS ppm Oxygen Transmitter
GPR-1500 ppm Oxygen Transmitter
GPR-1500 D ppm Oxygen Transmitter
GPR-15 XP ppm Oxygen Transmitter
GPR-15 AXP ppm Oxygen Transmitter
GPR-18 MS ppm Oxygen Analyzer
GPR-18 ppm Oxygen Analyzer
GPR-17 ppm Oxygen Analyzer
GPR-17 W ppm Oxygen Analyzer
便携式ppm氧分析仪
GPR-1200 MS ppm Oxygen Analyzer
GPR-1200 ppm Oxygen Analyzer
GPR-1100 ppm Oxygen Analyzer
GPR-1000 ppm Oxygen Analyzer
通用百分比氧分析仪
GPR-2600 Oxygen Analyzer
GPR-2600 W Oxygen Analyzer
GPR-26 Oxygen Analyzer
GPR-26 W Oxygen Analyzer
GPR-2900 Oxygen Analyzer
GPR-2500 Oxygen Transmitter
GPR-2500 A Oxygen Transmitter
GPR-35 Oxygen Ambient Monitor
GPR-2500 S Oxygen Ambient Transmitter
危险场所百分比氧分析仪
GPR-2500 AIS Oxygen Transmitter
GPR-2500 Oxygen Transmitter
GPR-25 XP Oxygen Transmitter
GPR-25 AXP Oxygen Transmitter
GPR-28 Oxygen Analyzer
GPR-27 Oxygen Analyzer
GPR-27 W Oxygen Analyzer
便携式百分比氧分析仪
GPR-2000 Oxygen Analyzer
GPR-2000 P Oxygen Analyzer
GPR-3000 A Oxygen Analyzer
GPR-3000 AHC Oxygen Analyzer
GPR-3000 M Oxygen Monitor
GPR-3000 MHC Oxygen Monitor
氧纯度分析仪
GPR-3100 Oxygen Purity Analyzer
GPR-3100 W Oxygen Purity Analyzer
GPR-2500 MO Oxygen Purity Transmitter
GPR-2500 AMO Oxygen Purity Transmitter
GPR-35 MO Portable Oxygen Purity Analyzer
天然气-危险场所氧分析仪
GPR-2500 AIS Oxygen Transmitter
GPR-2500 Oxygen Transmitter
GPR-25 XP ppm Oxygen Transmitter
GPR-25 AXP ppm Oxygen Transmitter
医学氧分析仪-监视仪
AII-2000 M Oxygen Monitor
AII-2000 HC Oxygen Analyzer
AII-2000 A Oxygen Analyzer

XDT型露点仪
LPDT型露点仪
XPDM型露点仪
HDT型露点仪

科仁气体检测报警仪
HL-100型系列气体检测报警仪
HL-1004/8-B型气体检测报警控制器
KL-2004监控仪
PICKETER-Ex智能型可燃气体检测探头
PICKETER-N普通型可燃气体检测探头
PICKETER-N型系列普通型有毒气体检测探头
PICKETER-PO2监控仪
PICKETER-SAL现场声光报警器
PICKETER-*智能型有毒气体检测探头

 

 

 

 

 

 


美国AII氧分析仪传感器XLT-12-123 美国AII氧分析仪传感器PSR-12-22 美国AII氧分析仪传感器PSR-12-24 美国AII氧分析仪传感器PSR-12-223 美国AII氧分析仪传感器XLT-11-15 美国AII氧分析仪传感器PSR-11-21 美国AII氧分析仪传感器PSR-11-213 美国AII氧分析仪传感器PSR-11-23 美国AII氧分析仪传感器PSR-11-233 美国AII氧分析仪传感器PSR-11-25 美国AII氧分析仪传感器PSR-11-77 美国AII氧分析仪传感器PSR-11-54 美国AII氧分析仪传感器PSR-11-52 美国AII氧分析仪传感器PSR-11-39

产品图片 产品名称/型号 产品简单介绍
美国AII氧分析仪传感器XLT-12-123
美国AII XLT-12-123
美国AII氧分析仪传感器PSR-12-22
美国AII PSR-12-22
美国AII氧分析仪传感器PSR-12-223
美国AII PSR-12-223
美国AII氧分析仪传感器PSR-12-24
美国AII PSR-12-24
美国AII氧分析仪传感器XLT-11-15
美国AII XLT-11-15
美国AII氧分析仪传感器PSR-11-21
美国AII PSR-11-21
美国AII氧分析仪传感器PSR-11-213
美国AII PSR-11-213
美国AII氧分析仪传感器PSR-11-23
美国AII PSR-11-23
美国AII氧分析仪传感器PSR-11-233
美国AII PSR-11-233
美国AII氧分析仪传感器PSR-11-25
美国AII PSR-11-25
美国AII氧分析仪传感器PSR-11-77
美国AII PSR-11-77
美国AII氧分析仪传感器PSR-11-54
美国AII PSR-11-54
美国AII氧分析仪传感器PSR-11-52
美国AII PSR-11-52
美国AII氧分析仪传感器PSR-11-39
美国AII PSR-11-39

 

美国AII氧气传感器,GPR氧燃料电池,PSR氧电极,XLT氧电池

  • 类  别: 分析仪器 > 气体检测仪 气体传感器

  • 名  称: 美国AII氧气传感器,GPR氧燃料电池,PSR氧电极,XLT氧电池

  • 型  号: GPR-12-2000MS,GPR-12-333,GPR-11-32-4,PSR-12-223

  • 品  牌: 美国先进AII/ADV公司

  • 参考价格: 书面报价

产品简介:

美国AII(ADV)公司的氧气传感器(氧气传感器、氧电极、氧电池、氧燃料电池)制造技术使得近几十年来的电化学传感器技术实现了革命性的突破,GPR-12-333其将微燃料电池氧传感器的灵敏度提高到了1ppb,寿命长达2-10年,响应时间以及从工艺波动中恢复时间大大缩短,使用温度拓宽到了-30度,稳定性大为提高从而延长了标定周期。另外,AII美国AII(ADV)公司还提供一系列高质量替代传感器,可发和市场上主要厂商的电化学氧传感器互换使用。和市场上主要的氧仪表相比,提供了最好的性能价格比。在绝大多数情况下,AII产品可以替代顺磁氧分析仪,而且实际表现更加优秀。这是因为和顺磁氧传感器相比,电化学传感器稳定性好,受温度、流量、压力的影响小,不受振动、安装角度等因素的影响(这对便携式分析仪而言尤为重要),对样气水份、尘等杂质含量的要求比较低,在传感器使用寿命周期内,灵敏度不因为样气中含有一定量的水份或尘而下降,而且对样气预处理系统要求低。AII/ADV公司所开发的氧传感器GPR-13-2000(氧气传感器、氧电极、氧电池、氧燃料电池)对氧有极好的选择性,要可以测量低至小于1ppb、高到100%的氧。样气中的氧在敏感电极上发生化学反应,产生和浓度成比例的电流信号。所输出的电流信号在指定的所有测量内均为线性,并且在整个正常使用寿命周期内保持不变。其它竞争者所制造的传感器很难与之相比。

 

美国AII(ADV)公司的氧气传感器常用型号:

GPR-13-2000UHP氧气传感器、GPR-12-2000MS氧电极、GPR-12-333氧电池、GPR-11-32-4氧燃料电池、PSR-12-223氧电极、XLT-12-333、GPR-12-100-M、XLT-12-100-M、GPR-11-120-OP、GPR-11-120-RTS、GPR-11-120-4、GPR-11-60-4、GPR-11-75-F、GPR-11-60、XLT-11-24、XLT-11-32-4、XLT-11-32-RT、GPR-11-21-RT、A-2675氧燃料电池、OSV-31-1、OSV-42-1、PSR-12-223、XLT-12-223、PSR-11-15D、9212-0、PSR-11-21、GPR-11-917-J、PSR-11-37-4、PSR-11-75-KE氧电池、SAF-11-02-E、SAF-11-02-I氧电极、XLT-11-15氧气传感器,AII氧分析仪GPR-1200/GPR-1100GPR-1500传感器:GPR-12-333/GPR-12-100-M或酸性电池XL-12-333;AII氧分析仪传感器GPR-2000配GPR-11-21-RT/XLT24-RT;纯氧分析仪变送器GPR-2500MO配1-120-4氧分析仪传感器常量氧变送器GPR-2500配GPR-11-32-4或酸性电池XLT-11-32-4。

 

AII/ADV公司氧电极工作原理 PSR-12-223
AII/ADV公司所开发的传感器对氧有极好的选择性,要可以测量低至小于1ppb、高到100%的氧。样气中的氧在敏感电极上发生化学反应,产生和浓度成比例的电流信号。所输出的电流信号在指定的所有测量内均为线性,并且在整个正常使用寿命周期内保持不变。其它竞争者所制造的传感器很难与之相比。

创新性设计、特有的制造技术、电极和电解质材料等重要因素综合在一起优化了这些氧传感器的关键特性,使得近几十年来的电化学传感器技术实现了一次真正的飞跃。

0-100ppb满量程的Pico-lon “HP” 系列传感器
传感器技术主要的突破之一:灵敏度<1ppb、超快速恢复、极好的信噪比和稳定性。GPR和XLT微量氧传感器、常量氧传感器、氢中氧传感器、高纯度氧传感器、氧纯度传感器
 

0-1ppm满量程Pico-lon “MS” 系列传感器

由“HP”系列的传感器演变而来,强信号输出确保了室内应用无温控条件下工作时的长期稳定性。

0-10pp满量程的先进电化学燃料池传感器
GPR和XLT-12t系列传感器表现出低含量下更好的稳定性、更快的恢复(1小时内由空气恢复至10ppm)等特性,寿命长达18-24个月,GPR和XLT微量氧传感器、常量氧传感器、氢中氧传感器、高纯度氧传感器、氧纯度传感器
提供长达1年的质量保证。次低温(低至-30度)工作温度下可提供0-100ppm的低量程。GPR-12-333

0-1%至0-100%满量程的先进电化学燃料电池传感器
GPR和XLT-11系列传感器具有比目前市场上的任何电化学传感器更好的稳定、长得多的寿命(在空气中长达10年)和更宽的工作温度范围(-40度~+50度)。

90-100%满量程“OP”系列氧纯度传感器
电化学传感器技术的主要突破之一:克服了电化学传感器在该应用场合下寿命短、信号输出下降快的致命弱点。该系列传感器表现出了极好的稳定性、无漂移,在100%氧中寿命长达2年。GPR-12-333Oxygen Sensor,GPR-12-333ppm Oxygen Sensor,GPR-12-2000MSppb Oxygen Sensor,GPR-11-12-4High Purity Oxygen Sensor

替代氧传感器PSR-11-333
AII还设计出一系列高质量的替代传感器,用于直接替代Teledyne、MSA、Figaro 其它厂商的氧传感器。

传感器选型通用指导GPR-13-2000UHP氧气传感器、GPR-12-2000MS氧电极、GPR-12-333氧电池、GPR-11-32-4氧燃料电池、PSR-12-223氧电极、XLT-12-333、GPR-12-100-M、XLT-12-100-M、GPR-11-120-OP、GPR-11-120-RTS、GPR-11-120-4、GPR-11-32-4、GPR-11-60-4、GPR-11-75-F、GPR-11-60、XLT-11-24、XLT-11-32-4、XLT-11-32-RT、GPR-11-21-RT、A-2675氧燃料电池、GPR-11-32-4OSV-31-1、OSV-42-1、PSR-12-223、XLT-12-223、PSR-11-15D、9212-0、PSR-11-21、GPR-11-917-J、PSR-11-37-4、PSR-11-75-KE氧电池、SAF-11-02-E、SAF-11-02-I氧电极、XLT-11-15氧气传感器,AII氧分析仪GPR-1200/GPR-1100GPR-1500传感器:GPR-12-333/GPR-12-100-M或酸性电池XL-12-333;AII氧分析仪传感器GPR-2000配GPR-11-21-RT/XLT24-RT;纯氧分析仪变送器GPR-2500MO配1-120-4氧分析仪传感器常量氧变送器GPR-2500配GPR-11-32-4或酸性电池XLT-11-32-4。AII氧气传感器专门设计用于背景气体中含有0.5%-100%CO2和其它酸性气体的连续测量。合气体或间歇式测量CO2和其它酸性气体中的氧。间歇式测量定义为微量氧在15分钟测量后用空气或氮气吹扫15分钟。

 

更多产品请看本公司产品专用销售网站:欢迎索取免费详细资料、设计指南和光盘 ;产品凡多,未能尽录,欢迎来电查询。

SSTKJ中国传感器科技信息网:http://www.sensor-ic.com/ SSTKJ射频微波光电产品网:HTTP://www.rfoe.net/

SSTKJ电子元器件网:http://www.sunstare.com/SSTKJ工控安防网:http://www.pc-ps.net/

SSTKJ军工产品网:hrrp://www.Junpinic.com/        SSTKJ消费电子产品网://www.icasic.com/

SSTKJ实业科技产品网://www.sunstars.cn/

传感器销售热线:

    地址:深圳市福田区福华路福庆街鸿图大厦9732室

    电话:0755-83376489 83376549 83607652 83370250   83370251  

    传真:0755-83376182  (0)13902971329  MSN: SUNS8888@hotmail.com

    邮编:518033   E-mail:szss20@163.com     QQ: 195847376

    深圳赛格展销部:深圳华强北路赛格电子市场9583号 电话:0755-83665529   13823648918

    技术支持: 0755-83394033 13501568376

    北京分公司:北京海淀区知春路132号中发电子大厦3097   TEL4006579498  18927445855  13823791822  FAX010-62543996 

    上海分公司:上海市北京东路668号上海賽格电子市场地下一层D25号   TEL4006571586  56703037  13823676822  FAX021-56703037

    西安分公司:西安高新开发区20(中国电子科技集团导航技术研究所西安劳动南路88号电子商城二楼D23 

            TEL4006572198  13072977981  FAX:029-77678271